******中国·ok138cn太阳集团(股份)有限公司-官方网站

科研项目

当前位置: 首页 >> 科学研究 >> 科研项目 >> 正文

我校“思想政治工作质量提升工程”建设成绩斐然


来源:ok138cn太阳集团马克思主义学院 发布日期:2019-06-26 阅读次数:

2019年上半年,我校认真贯彻落实中共湖南省委教育工作委员会、湖南省教育厅《关于实施湖南省高校思想政治工作质量提升工程的意见》,以项目建设为抓手提升学校思想政治工作质量,取得了一系列重要成绩。到目前为止成功申报或验收的项目包括:

一、湖南省“三全育人”综合改革试点项目

我校被确定为全省8所试点高校之一。

二、“名师示范课堂”建设项目

在湖南省高校“名师示范课堂”建设项目验收中,我校建设的7堂课全部通过,其中获评一等奖2堂(全省27堂)、二等奖4堂(全省55堂)、三等奖1堂。

三、湖南省高校思想政治教育工作研究项目

我校7个课题获得立项,立项数居全省高校第一,其中获省社科基金课题3项(全省30项);高校思想政治教育课题2项;辅导员骨干专项课题2项。


         四、湖南省高校思想政治工作骨干队伍建设项目

我校4个项目入选(全省50项),立项总数位居第二;获准立项的建设项目覆盖全部三个类型(中青年骨干建设项目、优秀团队建设项目、名师工作室建设项目),是全省唯一立项全覆盖的高校。

         湖南省高校思想政治工作骨干队伍建设项目公示名单(排名不分先后)

        


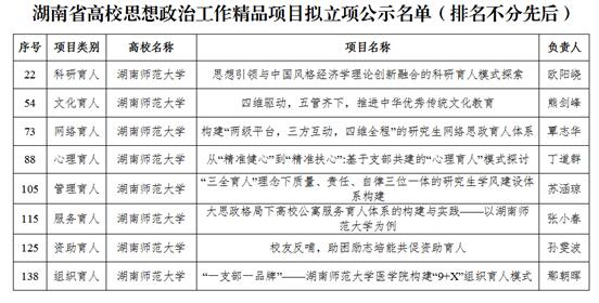
五、湖南省高校思想政治工作精品项目

我校8个项目获准立项(全省150项),立项数仅次于中南大学(9项)。

       



上一条:2021年马克思主义学院教师获立项课题一览表

下一条:2019年度湖南省高校思想政治工作研究课题我院3名教师获得立项

【关闭】 打印    收藏